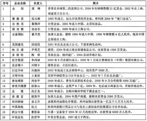
为了给读者一个指导,本刊目前特组织了对市场上比较活跃的82家直销或准直销公司进行了关于是否申请首批直销牌照的调查。调查结果显示,这些企业中有46家直销企业明确表示会积极申请第一批直销牌照;有16家直销企业尚待确定是否要申请直销牌照;而有20家企业直接宣称不会申请直销牌照。各公司具体申请情况以公司最终正式公布为准,本表仅供参考。
明确要申请牌照的企业
是否申请牌照还不确定的企业明确表示不会申请牌照的企业
扫一扫在手机端打开当前页
电话:010-59817438 传真:010-59817468转6133 地址:北京市朝阳区潘家园南里19号人卫大厦B座6层 邮编:100021
©2025 必威betway中文官网 All Rights Reserved. 京公网安备 11010502045962号 京ICP备13023073号-1